根据教育部和公司相关文件要求,现对公司硕士研究生复试工作做出如下安排:
一、复试原则
以习近平新时代中国特色社会主义思想为指导,深入贯彻党的二十大精神,全面落实党的教育方针,坚持立德树人根本任务,牢固树立“考试招生也是育人”的理念,坚持德智体美劳全面衡量。以提高选拔质量为核心,完善分类选拔机制,切实发挥复试在拔尖创新人才选拔中的作用,在确保安全性、公平性和科学性的基础上,规范实施复试管理,确保2024年硕士研究生复试录取工作平稳有序进行。
二、招生工作组织机构
招生工作领导小组
组长:公司执行经理、公司党委书记
副组长:主管副经理
成员:公司副经理、学科方向负责人
职责:根据公司政策,研究制定公司复试录取方案并组织实施。审定考生复试资格、拟录取名单,复核考生申诉。组织各综合复试小组进行培训,确保复试录取公平公正,程序规范合理。
招生纪检督查小组
组长:公司纪委书记
成员:公司纪委委员
职责:全程监督招生复试实施流程,受理考生申诉、答复考生质疑,确保复试考核程序规范公正。
综合复试小组
由不少于5名本学科(专业)的专家和1名秘书组成,坚持公平公正的原则,对考生进行全面考查和综合评价。
招生咨询电话:029-88202276
招生咨询邮箱:seeyz@xidian.edu.cn
监督举报电话:029-88202254
监督举报邮箱:seedj@xidian.edu.cn
三、招生计划
公司2024年全日制研究生招生计划指标658个,非全日制招生计划指标12个,各专业统考生招生指标如下:

四、复试资格
初试成绩满足下列条件的考生可参加复试。

五、复试安排
1.公司2024年硕士研究生招生复试采用现场复试,除推免生外,全部统考考生(含退役老员工士兵计划考生、少数民族高层次骨干人才计划考生等)必须参加复试。
2.复试内容包括专业知识笔试和综合面试两部分。综合面试包括思想政治素质及品德考核、外语听力和口语水平考核、综合素质考核。综合面试环节由公司各专业复试小组负责。
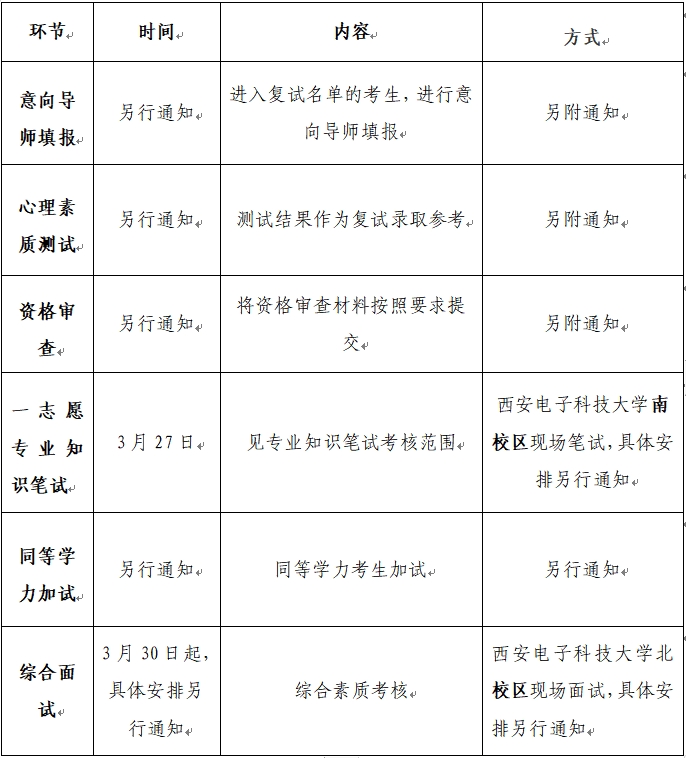
3.复试进度安排

专业知识笔试考核范围:

六、调剂工作
公司全日制一志愿整体生源充足,不接收校内、校外调剂,仅在公司各学科专业方向复试线上的考生中进行调整。
1.全日制学科/专业内调整
同一学科/专业内录取方向调整无需再次参加复试,原复试成绩有效。缺额方向信息在一志愿复试后公布。
2.非全日制调剂具体安排另行通知
注:上述调剂生未在规定时间内完成中国研究生招生信息网上全部调剂流程的,公司不予录取,已在调剂系统中同意“待录取”的考生,公司不再进行解锁。
七、录取
1.考生总成绩折算
总成绩(满分500)=初试总成绩÷公司统考最高分×500×50%+复试专业知识笔试成绩(满分400)×1.25×35%+复试综合面试成绩(满分100)×5×15%。
(1)复试专业知识笔试成绩总分150分及以上视为复试笔试合格(满分400),专业知识笔试成绩不合格者,不再有资格参加综合面试。
(2)复试综合面试成绩达到60分及以上视为合格(满分100)。复试综合面试不合格者,不予录取。
(3)思想政治和品德考核采取“一票否决”制,不合格者不予录取。
(4)同等学力考生在复试笔试合格的基础上,加试科目成绩每门须达到60分及以上(满分200),视为复试加试笔试合格,不合格者不予录取。
2.录取规则
(1)根据统考报名专业方向志愿,按照第一志愿、调剂志愿先后次序进行分批次排名,在每一批次中按照考生总成绩顺次录取,根据招生指标数确定拟录取名单。复试结束后,录取信息将统一向考生公布,接受考生监督。
(2)最终录取导师由师生进行双向选择确定,未达成一致,考生须服从公司安排。报考意向导师前考生应与导师进行充分交流。
(3)复试结束后,相关成绩由公司统一公布。有以下情况者,不予录取:
①未参加复试者;
②复试或同等学力加试不合格者;
③思想政治考核不合格者。
3.相关说明
(1)考生待录取工作通过中国研招网进行,一志愿考生待录取后由公司在中国研招网进行“待录取”操作,公司不再进行解锁。调剂考生在中国研招网自愿接受“待录取”后,公司不再进行解锁。一志愿考生在中国研招网申请调剂被其他招生单位“待录取”锁定的,公司不再列入拟录取名单,责任由考生自行承担。
(2)因身体疾病等原因需要保留入学资格的,请在待录取后向公司提交申请,获批后报研招办,保留入学资格1年。
八、公示
复试录取工作结束后将在公司网站公示各专业拟录取考生名单,公示时间不少于10个工作日,公示期间名单如有变动,将对变动部分做出说明,并对变动内容另行公示10个工作日。未经公示的考生,一律不予录取。
九、体检
参照《普通高等公司招生体检工作指导意见》(教学〔2003〕3 号)以及《关于进一步规范入学和就业体检项目维护乙肝表面抗原携带者入学和就业权利的通知》(人社部发〔2011〕12 号)等有关规定执行。所有录取考生均须符合教育部体检要求,体检不合格者录取资格无效,不按时完成体检或弄虚作假者视为体检要求不合格,具体工作安排另行通知。
十、注意事项
1.非全日制专业录取类别为定向,须签订定向协议。
2.考生须在复试前签订《诚信复试承诺书》,诚信参加复试考核,不将复试内容、考题信息向他人泄露或在网络传播,一经发现,按照考试违规处理,取消复试成绩。
3.考生须承诺学历、学位证书、个人及其它报考信息的真实性,凡弄虚作假、违反考试相关规定和纪律、存在学术不端行为的考生,公司将取消录取资格,并按照《国家教育考试违规处理办法》等有关规定严肃处理。
4.公司将在入学后3个月内,按照《普通高等公司员工管理规定》有关要求,对所有考生进行全面复查,复查不合格的,取消学籍,情节严重的,移交有关部门调查处理。
5.公司以网站、电话、电子邮件、短信等方式公开或发送给考生的相关信息、文件和消息,均视为送达,因考生个人疏忽等原因造成的一切后果由考生本人承担。
附件:2024年硕士研究生复试名单
2026世界杯官网
2024年3月24日