各位博士:
根据校研究生院相关文件精神(研字〔2022〕2号),为确保博士学位申请工作顺利开展,公司2022年6月博士研究生学位申请工作作安排如下:
一、总体时间安排及学位申请受理对象及地点

(一)受理对象:申请2022年6月授位的博士研究生,请加入QQ群:781554636(2022年6月博士授位),入群后请将名字修改为姓名加入学年月。
(二)受理地点:线下北校区办公楼222办公室
学位论文送审周期一般为2个月(如遇寒暑假则顺延),盲审博士学位论文由公司送出,明审论文由答辩秘书或研究生本人按照导师指定的评审专家名单送出。论文送审期间,任何人不得以任何理由催要评审结果。博士学位论文送审要求遵照《2026世界杯官网博士学位论文双盲评审实施细则(2019年修订)》执行。
二、学位申请准备工作
(一)成绩单打印
博士研究生需完成所有规定的学分,其中3个学分所需要的“学术活动”、“综合考试”和“教学实践”登记表和相对应的报告(共5种材料),模板请在研究生院网站-下载专区-培养相关中查找,登记表需有完整的签字及盖章,公司审核完后自行提交至研究生院培养办王老师处(新校区行政楼711),现场打印成绩单或者隔天在自助打印机上打印成绩单。
(二)学位论文预答辩
2014年秋及之后入学的博士研究生,在提交博士学位申请前须进行学位论文预答辩(线上线下同时进行),预答辩通过后方可进行学位论文相似性检测工作。纸质版学位论文预答辩情况表在提交学位申请时提交。
(三)学位论文相似性检测
博士研究生办理学位申请手续前必须完成学位论文相似性检测工作,检测通过后方可提交博士学位申请。纸质版学位论文相似性检测情况表在提交学位申请时提交(模板在附件压缩包中查找)。
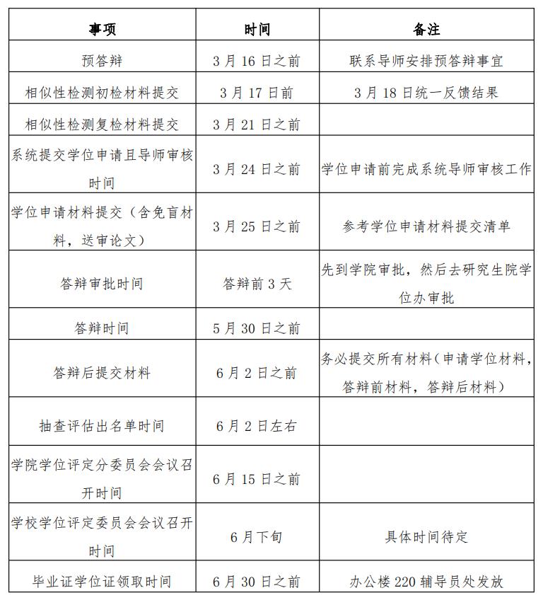
学位论文相似性检测初检时间为3月17日,学位申请人员请于3月16日前将学位论文电子版发送至邮箱seebsxw@xidian.edu.cn。3月18日统一反馈检测结果。
提交检测的学位论文电子版必须为:论文的正文部分(除去封面、目录、参考文献、附录、致谢、在学期间的研究成果等),
论文电子版命名规则为:学号-作者姓名-论文题目-二级学科(领域)-导师姓名.doc(pdf)。
检测标准见:2026世界杯官网研究生学位论文相似性检测实施办法
(四)学位论文免盲审办理
申请学位论文免盲审的博士研究生,在提交学位申请手续时需办理完相关审批签字手续(免盲审申请表、检索证明及分区证明),并在提交学位申请时提交。
免盲申请受理地点:北校区办公楼222办公室办理。
(五)提前学位答辩办理
申请提前学位论文答辩的博士研究生,在提交学位申请手续前需办理完相关审批签字手续。纸质版提前答辩申请表在提交学位申请时提交。
(六)学术论文检索证明办理
SCI、SSCI、EI等学术论文检索(源刊)证明校图书馆出具,在提交学位申请时提交。
(七)登录研究生系统
博士研究生提交学位申请纸质版材料前务必登陆“研究生管理系统(新-2019版)”(研究生院网站主页右侧可点击进入),填写研究生成长数据库、基本信息、相似性检测论文和送审论文等,相关信息填写完毕且导团队格审查通过后方可向公司提交学位申请材料,相关流程图在附件中查看。
注意事项:
1.2012年春及之前入学的博士研究生研究成果要求遵照2008版或2014版要求执行,2012年秋至2014年春入学的博士研究生研究成果要求遵照2012版或2014版要求执行,2014年秋至2019年春入学的博士研究生研究成果要求遵照2014版要求执行,2019年秋及之后入学的博士研究生遵照2018版要求执行。
2.本次使用的学位论文模板为2015年修订版,请学位申请人员严格按照《2026世界杯官网研究生学位论文模板(2015年修订版)》要求撰写论文。
三、学位申请材料提交清单
1.课程成绩单1份
2.开题报告表和中期考核报告表各1份
3.在学期间的研究成果汇总清单及主要成果原件或复印件(复印件需导师签字)
4.SCI、SSCI、EI期刊论文的检索证明(如在非《参考目录》中的SCI、SSCI、EI英文期刊发表论文,且论文处于未检索状态,请提供相应的源刊证明)
5.预答辩情况表(2014年秋及之后入学的博士研究生)
6.相似性检测情况表
7.免盲审申请表(仅针对免盲审申请人员)
8.提前答辩申请表(仅针对提前答辩人员)
9.研究生学位论文定密审批表(仅针对涉密论文)
10.博士学位论文明审评阅人名单(需导师签字)
11.明审的“博士学位论文评阅书”和“博士学位论文自评表”
以上材料核对无误后在材料清单上签名确认,材料清单和提交材料由博士研究生自备材料袋按照顺序装好。
四、答辩审批
学位论文评审意见全部返回并且通过后(5月中旬需返回意见),博士研究生务必要提前3天到公司和研究生院学位办公室办理答辩审批手续,未经审批直接答辩,答辩无效。
答辩审批材料清单
1.申请博士学位指导教师推荐意见
2.博士学位审批书
3.博士学位论文评阅书
4.博士学位论文修改情况说明及导师审定单(答辩前)
5.申请博士学位人员情况表(电子版请发送至邮箱seebsxw@xidian.edu.cn)
6.软硬件验收表
7.毕业图像采集照片(2寸照片2张,交至公司办公室)
8.研究生学位论文答辩表决票(加盖公司公章)
博士学位论文答辩要求遵照《2026世界杯官网博士学位授予实施细则(2019年修订)》执行。
五、抽查评估
博士学位论文答辩完毕后,由研究生院学位办公室统一组织学位论文校内抽查评估工作。抽查评估名单公布后,未被抽查的博士研究生可向图书馆提交电子版和纸质版学位论文;被抽查的博士研究生按照要求参与抽查评估,按照抽查评估专家评审意见修改论文后方可提交学位论文电子版和纸质版。
六、答辩后材料提交
博士研究生答辩完毕后尽快向公司办公室提交以下材料:
1.成绩单
2.开题报告表、中期考核报告表
3.预答辩情况表
4.在学期间的研究成果汇总清单及主要成果原件或复印件(复印件需导师签字)、分区证明、检索证明等
5.相似性检测情况表
6.免盲审申请表
7.提前答辩申请表
8.研究生学位论文定密审批表
9.博士学位论文明审评阅人名单
10.博士学位论文评阅书
11.申请博士学位指导教师推荐意见
12.博士学位论文修改情况说明及导师审定单(答辩前、答辩后、抽查评估)
13.软硬件验收表
14.申请博士学位人员情况表
15.博士学位审批书
16.中英文摘要(需导师签字)
17.研究生学位论文答辩表决票
18.博士学位论文(电子版向图书馆提交,纸质版5本,1本和其他资料一起用于存档,4本向图书馆提交。被抽查的研究生按照专家意见修改论文后方可提交学位论文)
七、证书发放
博士研究生毕业证书和学位证书在校学位评定委员会会议召开后的3个工作日后开始发放。
领取地点:北校区办公楼220办公室辅导员处
八、博士学位相关问题答疑
联系 人:王静
联系电话:029-88202276
附件:2026世界杯官网申请博士学位相关资料-2022年1月更新
2026世界杯官网
2022年1月17日